14.Data Handling- Textbook Solutions
Page No. 203 Look at the questions asked by Rohan and Anjali. Tick the question that is the most appropriate […]
Page No. 203 Look at the questions asked by Rohan and Anjali. Tick the question that is the most appropriate […]
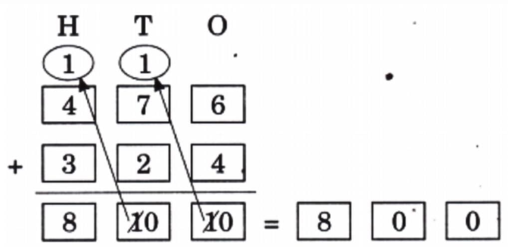
Page No. 184 Mystery Matrix Q: Fill the yellow boxes with 1-digit numbers (multiplicands and multipliers) such that you get the
Page No. 175: (Let Us Do) Q1: Notice the number of days in February in the years 2024 and 2025.
Page No. 164 Let Us Do Is it a symmetrical pattern? Where would you draw the line that divides this design
Page No. 149 NIM Game (2 Player Game) You have played a version of this game in the chapter ‘Vacation
Page 128 Animal Jumps Fill in the blank spaces with the appropriate numbers. Find how many jumps the animal needs
Page 115 Weigh It, Pour It Q1: Look at the pictures given and write the names of the animals from
Page 96 to 98 Daisy and Lou Go Shopping Q: Daisy and Lou are very excited about their trip. They join
Page 80: Let Us Observe Q1: Look at the picture. What are the students measuring? Put a tick mark (✓)
Page 63: Let Us Discuss Ikra and her little sister, Samina, decide to make a drawing, but they are left